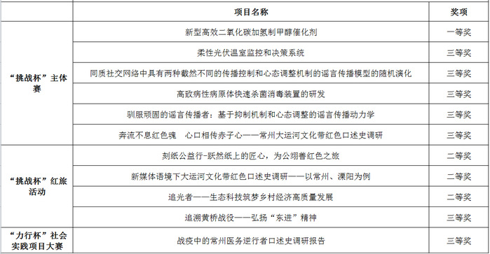
5月14日—15日,第十七届“挑战杯”大学生课外学术科技作品竞赛江苏省选拔赛决赛在南京中医药大学举办。作为全省大学生课外学术科技创新的最高级别赛事,共吸引了全省17万名师生全情参与,706个项目闯入省赛,373个项目在省级决赛巅峰对决。我校在主体赛中获一等奖1项、三等奖5项,在“挑战杯”红色专项活动中获得二等奖3项、三等奖1项,“力行杯”社会实践项目大赛获三等奖1项。
近年来,我校高度重视“挑战杯”系列赛事,坚持选拔与培养并重的原则,遴选培育师生共创项目,打造以大学生为主体的科技创新项目成果,有效组织开展竞赛服务管理工作,为学生提供了良好的创新创业环境,“挑战杯”竞赛成绩逐年提升。

(创新创业学院 张弘/文/摄 李菼/审核)







