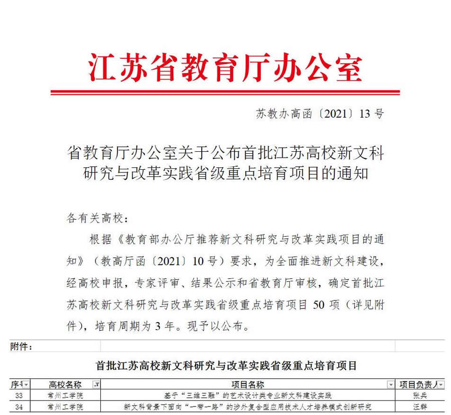
近日,江苏省教育厅办公室发布《关于公布首批江苏高校新文科研究与改革实践省级重点培育项目的通知》,我校申报的2个项目均获批立项。其中,《新文科背景下地方高校面向“一带一路”的高素质涉外人才培养创新与实践》还获教育部新文科研究与改革实践推荐资格。
我校将以此为契机,以项目建设作为深化教育教学改革的重要抓手和载体,全面推进新文科建设,构建常工特色的文科人才培养体系。

(教务处 常睿 胡智喜/文/供图 邹一琴/审核)
近日,江苏省教育厅办公室发布《关于公布首批江苏高校新文科研究与改革实践省级重点培育项目的通知》,我校申报的2个项目均获批立项。其中,《新文科背景下地方高校面向“一带一路”的高素质涉外人才培养创新与实践》还获教育部新文科研究与改革实践推荐资格。
我校将以此为契机,以项目建设作为深化教育教学改革的重要抓手和载体,全面推进新文科建设,构建常工特色的文科人才培养体系。

(教务处 常睿 胡智喜/文/供图 邹一琴/审核)